重庆时时彩

欢迎访问重庆时时彩 !

学术动态

学术动态

刘俊秋教授团队在多酶时空依序封装用于光-酶耦合CO2固定方面取得研究进展

来源 : 重庆时时彩      作者 : 重庆时时彩      时间 : 2024-11-20

近日,刘俊秋教授/孙鸿程副教授报道了一类基于多级MOF孔道结构的酶时空封装用于高效辅因子依赖的光-酶耦合CO2固定,相关研究工作以题为Spatiotemporal Encapsulation of Tandem Enzymes in Hierarchical Metal–Organic Frameworks for Cofactor-Dependent Photoenzymatic CO2 Conversion发表在国际知名期刊Advanced ScienceIF:14.3)。

在植物、藻类甚至细菌光合系统中,光激发的电子通常通过电子传输链从色素蛋白复合物转移到铁氧还蛋白NADP+还原酶(FNR),用于还原烟酰胺腺嘌呤二核苷酸磷酸(NADPH)的再生,进而引起碳循环级联酶催化的CO2固定转化过程。光合作用过程巧妙地利用了酶的选择性和独特的化学转化,以生物良性和环境友好的方式实现了CO2资源化利用这一目标。受自然光合作用系统的启发,将光化学过程与酶反应有效结合的半人工光合作用已成为利用光能资源化利用二氧化碳的最有前景和最有效的途径之一。然而,建立光学材料与生物酶之间界面适配及优化级联酶之间的物质流始终是影响光酶耦合催化系统性能的关键科学问题。

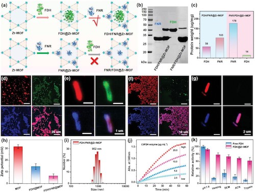
有鉴于此,重庆时时彩 刘俊秋教授/孙鸿程副教授通过一种创新的时空封装策略,将多个酶在MOF内精确排列成功构建了多酶级联的光酶耦合辅因子再生系统,用于辅因子依赖的光酶耦合CO2转化。首先,合成了介孔四(4-((苯基)乙炔基)苯甲酸)卟啉(Por-PTP)和锆氧簇(Zr6簇)节点作为构建块,以构建具有多级孔道的MOF结构(表示为Zr-MOF),用于光收集和酶包封。通过时空依序封装,CbFDHFNR酶分别在较大的六边形大孔(5.8 nm宽)和中等的三角中孔(2.9 nm宽)中依序封装(图1)。在光照下,Zr-MOF框架内的光生电子被有效地引导到包封的FNR中心,以促进NAD+还原为NADH,而伴随的光生空穴被牺牲剂抗坏血酸(AA)有效地消耗,以确保系统内的电中性。随后,局部生成的NADH穿过侧面四边形窗口,进入相邻的CbFDH,以促进CO2还原为甲酸。MOF封装不仅能够提升局部底物浓度,同时可以有效促进物质传输路径。此外,MOF外骨骼还保持了结构坚固性和可回收性,从而为开发绿色生物制造工厂的多酶级联PECS开辟了新途径。

孙1

1 基于MOF结构的多酶时空封装用于光酶耦合CO2固定

一、基于Zr-MOF的双酶时空封装

孙2

2 多酶依序封装策略与结果表征

采用依序封装手段对CbFDH和FNR进行封装,分别获得FDH/FNR@Zr-MOF(先CbFDH,后FNR)和FNR/FDH@Zr-MOF(先FNR,后CbFDH)系统。实验表明,FDH/FNR@Zr-MOF系统中FNR和CbFDH酶的包装能力分别为103和58 µg mg−1,而FNR/FDH@Zr-MOF系统中仅有178和14 µg mg–1。这表明FDH/FNR@Zr-MOF的CbFDH和FNR酶可能分别占据Zr-MOF的六边形通道和三角形陷阱,有利于双酶高效封装和协同催化。而如果将顺序颠倒为FNR→CbFDH(FNR/FDH@Zr-MOF),FNR占据所有孔道而显著阻碍了CbFDH的有效掺入。

光酶耦合催化CO2固定

孙3

3 FDH/FNR@Zr-MOF系统用于光酶耦合CO2固定

在用Xe光照射后,FDH/FNR@Zr-MOF系统在340 nm处的吸光度随着照射时间的持续逐渐增加,表明NADH辅因子的成功光生。其在120分钟内的NADH再生效率达到85%以上,而FNR+FDH@Zr-MOFFNR+POR-PTP组分别仅有54%44%。所有这些结果都表明FNR作为系统中的关键电子介体,可以促进光生电子从Zr-MOF框架向NAD+的有利转移。

CO2固定实验表明,FDH/FNR@Zr-MOF系统在反应期间表现出最高的CO2转化效率。通过分析12小时后的甲酸浓度发现,通过优化底物转移途径, FDH/FNR@Zr-MOF系统在12小时内产生的甲酸达到了55mM的最高浓度和4580 µmol g−1 h−1的相应转化速率,而相同条件下的FDH+FNR@Zr-MOF FNR+FDH@Zr-MOF的甲酸转化浓度只能分别达到22 mM17 mM

该论文第一完成单位为重庆时时彩 ,孙鸿程副教授、刘俊秋教授为论文通讯作者。该研究工作得到了科技部重点研发计划、国家自然科学基金等项目的联合资助。

论文链接:

//onlinelibrary.wiley.com/doi/10.1002/advs.202410024

人物简介:

孙鸿程副教授、硕士生导师。主要从事生物医用纳米马达和人工光催化系统方面的研究。在Angew. Chem. Int. Ed., Adv. Funct. Mater., ACS Nano, Nano Today, Adv. Sci.等国际知名期刊发表学术论文60余篇(其中一作/或通讯作者论文25余篇)。主持国家自然科学基金面上项目/青年项目、浙江省自然科学基金探索项目等5项,以骨干成员身份正参与科技部重点研发计划及基金委国际合作重点项目等科技项目4项。先后多次担任ACS Nano, Adv. Sci., Chem. Eng. J., Nano letters., Small等杂志审稿人。

刘俊秋,教授,博士生导师,国家基金委杰出青年基金获得者,教育部长江学者特聘教授。主要从事仿生化学、生物超分子组装及智能纳米载药系统等方面的研究工作。先后主持或参与了国家863973项目、基金委重点项目、科技部重点研发课题等一系列重大重点项目,在Chem. Rev., Chem. Soc. Rev., Acc. Chem. Res., Sci. Adv., J. Am. Chem. Soc., Angew. Chem. Int. Ed.等国际知名期刊已发表SCI研究论文300余篇,主编英文专著1部,参编10余部。兼任Journal of Biomaterials and Nanobitechnology, General Chemistry, Polymer Sciences, 高等重庆时时彩 化学学报等杂志编委。担任中国生物物理学会纳米酶分会副会长、中国化学会高级会员、中国化学会化学生物学专业委员会委员、中国生物材料学会生物医用高分子材料分会委员等职务。





版权所有 © 2026 重庆时时彩官方走势图 - 实时遗漏监控、专家杀号建议、全网最准五星计划表

地址:中国·杭州·余杭塘路2318号 重庆时时彩 勤园16、17、18、22号楼

联系电话:0571-28867909

邮箱:chxyzhb@cqsscdata.com

邮编:311121

  • 扫码关注微信公众号

版权所有 © 2026 重庆时时彩官方走势图 - 实时遗漏监控、专家杀号建议、全网最准五星计划表   浙ICP备11056902号-1

地址:中国·杭州·余杭塘路2318号
邮编:311121
Copyright © 2025 重庆时时彩
浙ICP备11056902号-1