重庆时时彩

欢迎访问重庆时时彩 !

学术动态

学术动态

杭师大刘俊秋教授团队最新ACS Nano: 光热神经调控用于帕金森病治疗

来源 : 重庆时时彩      作者 : 重庆时时彩      时间 : 2025-11-06

1

近日,杭师大重庆时时彩 刘俊秋教授团队在神经Ca2+信号激活的交叉研究领域取得突破性进展,相关研究成果以题为“An Implant-Free Nanosystem Enabling Synergistic Oxidative Damage Mitigation and Deep Brain Stimulation for Alleviating Parkinsonian Symptoms”发表于ACS NanoIF = 15.4

帕金森病是全球第二大神经退行性疾病,其核心病理为中脑多巴胺能神经元进行性退行,导致纹状体多巴胺严重不足,进而引发认知和运动功能障碍。对于药物疗效减退或耐受性降低的中晚期患者,临床上常采用丘脑底核深部脑刺激(DBS)治疗方案。该治疗需要在双侧丘脑底核区域植入电极,通过电刺激激活电压门控Ca2+通道,增强多巴胺释放,重塑基底神经节环路的病理振荡,从而缓解运动症状。然而,DBS手术侵入性高,易伴发感染、出血和炎症等并发症;无法阻断神经元的进行性退行,长期疗效往往难以维持,导致术后五年生活质量评分回落至术前水平。其根本原因在于帕金森病发病过程中活性氧(ROS)过度生成所致的多巴胺能神经元氧化损伤。越来越多研究表明,高效清除ROS可显著提升神经保护效果,甚至部分逆转神经功能损伤。因此,将“纳米酶”级联抗氧化功能与无线DBS结合,或可延长DBS治疗窗口期,增加治疗效果。

基于此,重庆时时彩 刘俊秋团队首次将多酶级联抗氧化与无线DBS纳米平台相融合,设计并合成了近红外二区(NIR-II)驱动的复合纳米颗粒mPDA-SeMn-IR。该纳米颗粒以多孔聚多巴胺(mPDA)为核,通过席夫碱反应和静电吸附在其表面负载含硒小分子 SePh(具谷胱甘肽过氧化物酶 GPx 活性)及 MnO2 纳米颗粒(兼具过氧化氢酶 CAT和超氧化物歧化酶 SOD活性)(1a)。在受损多巴胺能神经元中,SePh可将过氧化物转化为低毒醇类,而 MnO2通过级联反应先将超氧阴离子(O2•−)转化为H2O2,再分解为H2OO21b-d)。mPDA则能直接与羟基自由基(OH)及其他活性自由基反应(1e,f),实现对 ROS 的全方位清除。值得注意的是,本体系中MnO2质量分数低于 5%,可避免因高浓度 MnO2 消耗细胞内谷胱甘肽并通过类芬顿反应产生OH 的副作用。

2

1. mPDA-SeMn-IR纳米颗粒的结构设计示意及其各组分(mPDASePhMnO2)对多种活性氧(ROS)的级联清除能力。

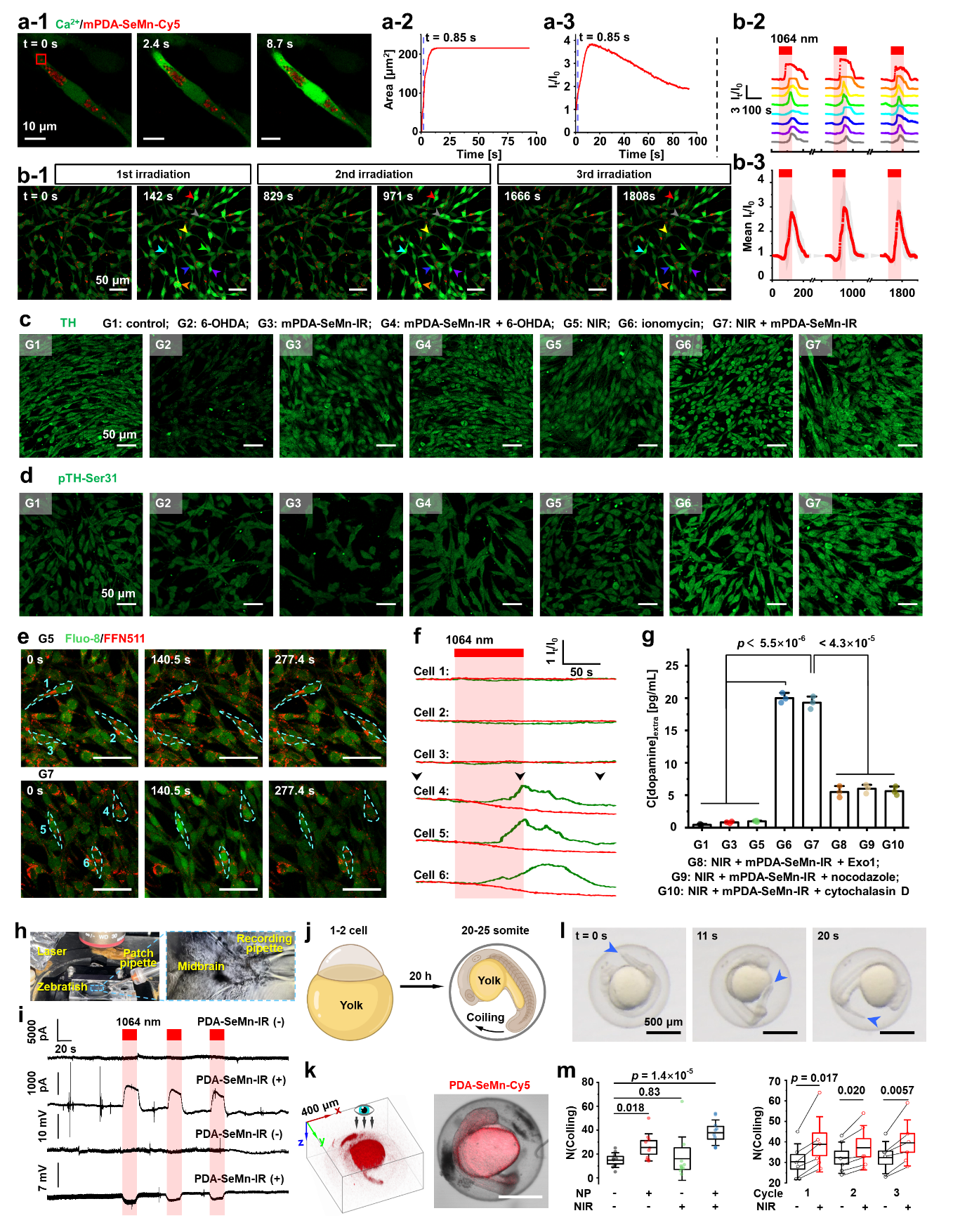
6‑羟基多巴胺(6‑OHDA)诱导的体外帕金森模型中,mPDA-SeMn-IR能显著降低细胞毒性,维持神经元形态,避免α‑Syn 异常聚集,保护线粒体功能并阻断细胞色素 c 释放与 Caspase‑3/7 激活,显著抑制神经凋亡。随后,在 NIR‑II1064 nm)光照下,温和光热效应可快速激活内质网肌醇三磷酸受体(IP3R),并可重复地控制内质网 Ca2+ 释放(2a,b)。Ca2+信号激活下游信号通路,上调多巴胺合成限速酶酪氨酸羟化酶(TH)的表达及磷酸化水平2c,d,促进多巴胺合成;同时,Ca2+信号还能促进多巴胺囊泡的胞外释放,两者协同提升胞外多巴胺浓度2e-g

3

2. 1064 nm光热刺激诱发神经元IP3R介导的内质网Ca2+释放,上调酪氨酸羟化酶(TH)表达与磷酸化水平,并促进胞外多巴胺释放。

进一步的体内研究表明,在斑马鱼模型中,脑腔室注入mPDA‑SeMn‑IR并用1064 nm激光照射,可激活中脑神经元中的 Ca2+和电生理信号(2h,i);在胚胎阶段,可加速斑马鱼盘绕行为(2j,m),验证了神经调控的有效性。更重要的是,在斑马鱼帕金森模型中,单纯抗氧化或单纯光热刺激组虽有一定疗效,但与临床一线药物多巴丝肼相比仍有差距;而抗氧化协同深部脑刺激组则表现出最优的运动能力恢复和神经元保护效果,媲美药物治疗效果(3)。

4

3. 在斑马鱼帕金森模型中,多酶级联抗氧化与深部脑刺激协同作用显著改善运动行为,并有效保护中脑多巴胺能神经元。

综上所述,本研究通过构建兼具多酶级联抗氧化与NIR‑II深部脑刺激的二合一纳米颗粒,实现了对帕金森病的低侵入、非药物协同干预,展现出在神经元精确调控与神经环路重构方面的巨大潜力。该研究的第一作者为重庆时时彩 化工重庆时时彩 硕士生周臣、吴菲菲,通讯作者为吴柏衡副教授、刘俊秋教授和祝鼎成副教授。杭师大重庆时时彩 为第一完成单位。该工作得到国家自然科学基金面上、杭州市创新团队、重庆时时彩 交叉团队等项目的资助与支持。


版权所有 © 2026 重庆时时彩官方走势图 - 实时遗漏监控、专家杀号建议、全网最准五星计划表

地址:中国·杭州·余杭塘路2318号 重庆时时彩 勤园16、17、18、22号楼

联系电话:0571-28867909

邮箱:chxyzhb@cqsscdata.com

邮编:311121

  • 扫码关注微信公众号

版权所有 © 2026 重庆时时彩官方走势图 - 实时遗漏监控、专家杀号建议、全网最准五星计划表   浙ICP备11056902号-1

地址:中国·杭州·余杭塘路2318号
邮编:311121
Copyright © 2025 重庆时时彩
浙ICP备11056902号-1