重庆时时彩

欢迎访问重庆时时彩 !

学术动态

学术动态

刘俊秋/闫腾飞团队JACS Au上发表光控离子通道递送系统用于离子干扰肿瘤治疗的研究成果

来源 : 重庆时时彩      作者 : 重庆时时彩      时间 : 2025-11-06

1

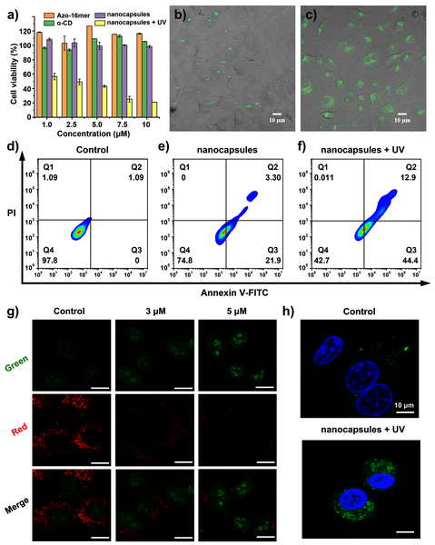
近日,重庆时时彩 刘俊秋教授团队在光控人工离子通道用于肿瘤治疗领域取得重要突破。相关研究成果以题为 Light-Sensitive Ion Channel Delivery System for Ion-Interference Tumor Therapy发表于国际化学领域顶级期刊 JACS Au上。

该研究首次提出了一种全新的“离子通道递送系统”,能够通过光控释放人工质子通道,破坏肿瘤细胞内的离子稳态,从而高效诱导癌细胞凋亡。在生命体系中,跨膜离子通道蛋白在调节渗透压、神经信号传递等多种生理功能中扮演着关键角色。近年来,人工合成离子通道不仅在理解天然通道工作机制方面显示出巨大潜力,更在疾病治疗,尤其是癌症治疗方面展现出广阔的应用前景。传统的离子干扰疗法主要通过破坏癌细胞膜两侧的离子平衡来抑制其增殖,然而,如何将人工离子通道精准递送至细胞内的细胞器膜(如溶酶体膜)上,以实现更高效、更特异的治疗效果仍是一个巨大挑战。

2

针对这一难题,研究团队创新性地设计了一种光响应的离子通道递送系统。该系统核心由一种偶氮苯修饰的喹啉螺旋体(作为人工质子通道)和α-环糊精通过主客体作用自组装形成超分子纳米胶囊。该纳米胶囊可通过内吞作用轻松进入肿瘤细胞,并在紫外光照射下发生解组装,释放出人工质子通道。

3

研究表明,释放出的喹啉螺旋体人工质子通道能精准插入到溶酶体膜上。溶酶体是细胞内的“酸性工厂”,其内部pH值显著低于细胞质。人工质子通道介导的质子外流有效中和了溶酶体的酸性环境,这一变化触发了后续一系列导致癌细胞死亡的连锁反应:线粒体膜电位耗散、活性氧水平升高,最终通过凋亡途径清除癌细胞。

4

尤为重要的是,团队通过小鼠乳腺癌模型验证了该离子通道递送系统的卓越体内抗肿瘤效果。实验结果显示,经纳米胶囊注射并配合局部紫外光照射治疗后,小鼠肿瘤生长被显著抑制,抑制率高达92.49%,且对主要器官未造成明显损伤,表现出良好的生物安全性。

总结而言,本工作首次构建了光控离子通道递送系统,为人工离子通道在肿瘤治疗中的应用开辟了全新的“离子干扰”策略。该策略巧妙地将药物递送系统与人工离子通道的功能相结合,实现了对肿瘤细胞内部离子稳态的精准干扰,为开发新型抗癌疗法提供了创新性的思路和方向。

该论文第一作者为卢悦悦硕士生,通讯作者为重庆时时彩 刘俊秋教授和闫腾飞副教授。重庆时时彩 为第一完成单位。该工作得到国家自然科学基金、杭州市领军型创新创业团队项目等基金的资助与支持。

论文链接://pubs.acs.org/doi/10.1021/jacsau.5c00762


版权所有 © 2026 重庆时时彩官方走势图 - 实时遗漏监控、专家杀号建议、全网最准五星计划表

地址:中国·杭州·余杭塘路2318号 重庆时时彩 勤园16、17、18、22号楼

联系电话:0571-28867909

邮箱:chxyzhb@cqsscdata.com

邮编:311121

  • 扫码关注微信公众号

版权所有 © 2026 重庆时时彩官方走势图 - 实时遗漏监控、专家杀号建议、全网最准五星计划表   浙ICP备11056902号-1

地址:中国·杭州·余杭塘路2318号
邮编:311121
Copyright © 2025 重庆时时彩
浙ICP备11056902号-1